38周产检都检查什么
阅读配图

女人怀孕了每个月都会去产检,但产检都检查什么,相信很多孕妈妈都不是清楚。那怀孕38周都在检查什么呢?下面一起来看看。
38周产检都检查什么?
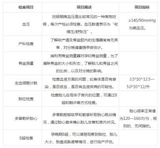
1.血压:妊娠期高血压是比较常见的一种高危妊娠,每次产检必须检查。血压数值表示为“收缩压/舒张压”。
2.体重:孕期体重控制很重要,关系到孕期高血压、糖尿病,还牵涉到妊娠纹的生长以及产后的恢复等。
3.宫高、腹围:可了解胎儿的成长情况,异常增大提示有羊水过多或有双胞胎可能。
4.血常规:血常规正常值主要是判断准妈妈是否贫血,其判断标准在国内和国外是有区别的。
5.尿常规:有助于监测孕妇的肾脏情况。一般包括尿量、尿色、酸碱反应,比重、透明度等14项。
6.胎位检查:孕晚期产检,除了胎心监护外,医生还会对你进行胎位检查,确认胎位以确定准妈妈可以自然分娩或是手术助产。
7.胎心监护:胎心监护是胎心胎动宫缩图的简称,是一种正确评估胎儿宫内的状况的主要检测手段。胎心监护应用胎心率电子监护仪进行监护,能记录下瞬间胎儿心率的变化,而通过胎心瞬间变化的信号曲线图形,医生能及时了解到胎动时、宫缩时胎心的反应,以此来推测宫内胎儿有无缺氧。
38周产检重点项目:
1.骨盆盆内测量:在孕38周的时候,准妈妈都会有点紧张,不知到底是要剖腹产还是自然顺产。那么在38的产检中,有个最重要的检查就是骨盆内测量,这个检查能帮助准妈妈知道胎儿能否顺利的从骨盆顺利的分娩。
2.骨盆内测量方法:骨盆内测量使用的是中骨盆测量器,孕妇仰卧于平床上,两腿弯曲并用两手抱膝,使大腿贴近腹壁,使臀部抬高便于检查,检查者戴手套。主要测量对角径(DC)、坐骨棘间径(BD)以及坐骨切迹宽度。
3.骨盆内测量参考值:骨盆内测量的对角径(DC)参考值为12.5~13cm;坐骨棘间径(BD)参考值约为10cm;坐骨切迹宽度约为5.5~5.6cm。孕期知识
38周产检注意事项:
1、孕38周产检或许会伴随宫颈成熟度的检查,进行宫颈评分,判断分娩时间和确定分娩方式。
2、当骨盆检测为狭窄骨盆时,想要顺产的准妈妈们也别太过担心,还要结合狭窄骨盆的类型、程度,同时参考产力、胎儿大小、胎方位、胎头变形程度以及胎心等因素,经过综合分析、判断才能最终确定分娩方式。
3、如果胎宝宝尚未出生,那么在下周你将继续进行产检,也就是孕39周你仍将做一些基础项目的检查。临近预产期的每一次产检都非常重要,准妈妈们千万别忘记了。
孕妇能喝玫瑰花茶吗孕妇顺产侧切伤口护理方法孕妇可以用吹风机吗?孕妇梦见蛇代表什么孕妇什么时候吃核桃最好孕妇怀孕四个月营养食谱
爱华网



