现在omega-3(深海野生鱼油)、维生素、纤维素等等都是健康食品中很流行的构成要素,而且多数与女性的各种生理问题息息相关,那么这些营养成分是不是真像生产商所说的那么好呢?我们是否应该通过食用那些添加了这10种营养素的一些“强化”食品来增加营
现在omega-3(深海野生鱼油)、维生素、纤维素等等都是健康食品中很流行的构成要素,而且多数与女性的各种生理问题息息相关,那么这些营养成分是不是真像生产商所说的那么好呢?我们是否应该通过食用那些添加了这10种营养素的一些“强化”食品来增加营养素的摄入?
可能我们有时候并没有意识到,我们吃的能量棒里加入了铁,喝的运动饮料中加入了钙离子,面包则被加入了纤维,而麦片中这些营养元素全部都有……现在有10种营养元素越来越多地出现在我们的食品中,而食品中是否含有这些营养素也应该作为你购物参考的一项重要标准。
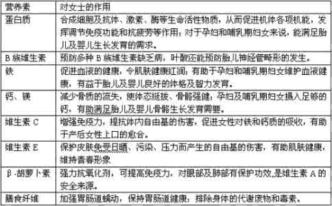
铁
想肌肤红润加补血,就要补!
缺铁可引起头痛,侵蚀你的耐力,让你疲惫受苦。听好啦,肉食动物们:并不是只有素食者才缺铁的。当然,你会从红肉中摄取一些铁,而三盎司(约合85克)的牛肉大概只能提供你每日所需铁元素的13%。铁的另外两个主要来源是鸡肝和牡蛎,但对大多数人来说,都不会把它们当作主食来食用。除此之外,你的身体也不可能将食物中的铁全部吸收。例如豆类,它在含有铁元素的同时,还含有一种叫做植酸的化合物,可减少多达50%的铁元素的吸收。
五分之一的女性每日摄入的铁元素都没有达到推荐的摄入标准。所以,我们为大家推荐一些富铁食物:一碗米饭,一份意大利面和一个蔬菜汉堡就可以帮你摄入每日所需铁元素的46%。
●铁每日建议摄入量:成人每日摄入量应大于10毫克。成年女子每天18毫克。
现在omega-3(深海野生鱼油)、维生素、纤维素等等都是健康食品中很流行的构成要素,而且多数与女性的各种生理问题息息相关,那么这些营养成分是不是真像生产商所说的那么好呢?我们是否应该通过食用那些添加了这10种营养素的一些“强化”食品来增加营
控制炎症,保护心脏就靠它啦!
十二碳六烯酸,就是我们经常说的DHA,是鱼类所含有的脂肪酸之一。而另一种是EPA,或者可以叫做二十碳五烯酸。DHA可以促进我们细胞和神经系统之间的相互沟通,而EPA则可以控制炎症,并保护我们的心脏。著名营养作家Evelyn Tribole告诉我们:“如果你只是吃了含有omega-3的食物,那么你并没有获取全部的益处,从新鲜鱼肉或者是鱼油中获取omega-3才是最好的摄入途径,这样的话你可以同时摄入DHA和EPA。”DHA强化食品(包括奶酪、鸡蛋、牛奶和花生酱等)其实并不是最重要的DHA来源。两汤匙花生酱提供32毫克的omega-3脂肪酸,而在一片3盎司的鲑鱼中则含有1000多毫克。你必须吃62汤匙的花生酱才能抵上一块鱼所提供的omega-3脂肪酸。
多花点钱去买海鲜吧,尤其是鲑鱼,牡蛎和鳟鱼。如果你不喜欢海鲜,那么可以通过鱼油来补充,每个胶囊可提供至少220毫克的EPA和DHA。
●DHA每日建议摄入量:成年人每天160毫克,孕妇每天200毫克。
维生素A
善睐明眸吃出来
维生素A分为两种,其中一种须要小心摄入。维生素A中的类胡萝卜素通常都在那些对我们身体很有好处的食物当中出现,比如哈密瓜、胡萝卜、菠菜等。而对于大多数女性来说,几乎不可能摄入太多的类胡萝卜素,因为人体只吸收它需要的东西。视黄醇是维生素A的另一种,它是天然存在于肉类和奶制品中的。而生产厂家经常将它添加到松饼、零食以及低脂酸奶等食物当中。我们需要视黄醇,以对抗感染、保持皮肤和眼睛的健康,但是如果我们摄入的太多,它也可能危害你的骨骼。
现在omega-3(深海野生鱼油)、维生素、纤维素等等都是健康食品中很流行的构成要素,而且多数与女性的各种生理问题息息相关,那么这些营养成分是不是真像生产商所说的那么好呢?我们是否应该通过食用那些添加了这10种营养素的一些“强化”食品来增加营
要注意营养素标签的标注,这样我们就不会摄入过多的维生素A了,在我们服用多种维生素片的时候,尤其要注意这一点。人体每天只需要摄入2310国际单位就够了。两块松饼、一块小点心,再加上一杯低脂酸奶就可以提供给我们每日摄入标准的75%了。
●维生素A每日建议摄入量:成年人为800~2000微克。
维生素E
抗衰老专家
当你减肥的时候,你往往会放弃那些富含维生素E的食物,比如高脂肪的坚果,种子和油类。但维生素E是一种抗氧化剂,它有助于保持你的心脏和免疫系统正常运行。仔细看看食品标签上的字样,你不难发现,那些添加了维生素E的强化食品大都可以提供每日所需摄取量的20%~100%。
基本上没有人可以从日常饮食中就摄入到所需的所有的维生素E。添加了维生素E的强化食物以及一些营养补充剂可能还是我们摄入它的主要渠道,但是要注意每日摄入量不要超标。
●维生素E每日建议摄入量:成年人每天14毫克。
现在omega-3(深海野生鱼油)、维生素、纤维素等等都是健康食品中很流行的构成要素,而且多数与女性的各种生理问题息息相关,那么这些营养成分是不是真像生产商所说的那么好呢?我们是否应该通过食用那些添加了这10种营养素的一些“强化”食品来增加营
钙
你的骨骼就是它的家
钙是我们人体骨骼的重要组成者,而且钙还可以有效帮助改善经前综合征的部分症状。更有证据初步证明:钙可以帮助我们降低罹患结肠癌的风险,更有降低胆固醇和血压的作用。但事实却是,我们很多人都需要补钙,因为从我们的日常膳食中,很难获取到足量的钙。
这是因为,中国人传统的膳食结构虽有很多优点,但却缺少含钙高的食物。比如乳制品,这种被世界公认的最佳补钙食物,而国人的摄入量明显偏低。呵护骨骼,就选择骨骼喜欢的食物吧,优质的牛奶、豆类、配方合理的奶粉都会让骨骼有更好的胃口。
其次,钙的吸收需要维生素D3帮忙,否则钙只会在体内“匆匆地来,匆匆地走”。而维生素D3有利于钙在骨骼上的沉积,并减少流失。因此,强化了维生素D3的牛奶或奶粉补钙的效果会更胜一筹。
●钙每日建议摄入量:成人每日的摄取量在200~400毫克左右。50岁以上的女性则需要每日摄取1200毫克;9~18岁是骨骼的成长期,每日需要1300毫克。
现在omega-3(深海野生鱼油)、维生素、纤维素等等都是健康食品中很流行的构成要素,而且多数与女性的各种生理问题息息相关,那么这些营养成分是不是真像生产商所说的那么好呢?我们是否应该通过食用那些添加了这10种营养素的一些“强化”食品来增加营
维生素D
帮你吸收钙离子!
维生素D经常被用来防治儿童的佝偻病和成人的软骨症,关节痛等等。钙离子帮助我们建立强韧的骨骼,而维生素D却有促进钙离子吸收以及提高钙离子利用率的功效。患有骨质疏松症的人通过添加适当的维生素D可以有效提高钙离子的吸收度。除此以外,维生素D还被用于降低结肠癌、乳腺癌、前列腺癌、糖尿病以及心脏病的几率,对免疫系统也有增强作用。
虽说人体可以通过皮肤受到紫外线照射而发生化学反应,最后产生出维生素D,但是这对大多数人来说仍然是不够的。特别是那些使用防晒产品的人或者是生活在冬天太阳光线严重不足,根本不能刺激维生素D生成的地区的人。中年人、肥胖人群以及深色皮肤的人们都是难靠自身获取足量维生素D的人群。
●维生素D每日建议摄入量:专家建议每天最好摄取800~1000个国际单位。维生素D很少有天然来源,即使是强化谷物或橙汁也通常每份只含有100个国际单位的维生素D。
tips
钙离子的附加值
●补点钙能瘦身 人体血钙升高后可增加一种叫做降钙素的激素分泌。这种激素可降低人的食欲,减少进餐量。
●补点钙防近视 眼科专家指出:保证眼球获得充足的钙,就能让眼压维持正常,不会像电压忽高忽低会闪坏灯泡一样而引发近视形成。
●补点钙更长寿 意大利研究长寿学的学者一组动物实验显示:缺钙乃是生命个体衰老的一个重要因素,补钙可在一定程度上使你活得更久一些。
现在omega-3(深海野生鱼油)、维生素、纤维素等等都是健康食品中很流行的构成要素,而且多数与女性的各种生理问题息息相关,那么这些营养成分是不是真像生产商所说的那么好呢?我们是否应该通过食用那些添加了这10种营养素的一些“强化”食品来增加营
维生素K
降低骨折风险就靠它啦!
美国的两项权威医学研究——弗雷明翰心脏研究以及护士健康研究指出:维生素K的摄入不足会提高骨折的风险。好消息哦!我们绝大多数人都能摄取足量的维生素K。但是,如果你很少食用富含维生素K的食物(比如绿叶蔬菜、大豆、油菜籽或者橄榄油),你还是需要服用些保健品来补足的。比起单纯的维生素K补充剂,我们更建议你服用含有维生素K的多种维生素片或者是钙元素补充剂。
●维生素K每日建议摄入量:为了骨骼健康,专家认为女性应每天摄入至少90微克。
维生素C
好皮肤它创造
维生素C是抗感染卫士,让你的皮肤光滑而有弹性,甚至可能会帮助你减肥。最近的一项研究发现,少部分的维生素C就可以转化为较高的能量。这可能是因为你的身体需要维生素来生产肉碱,而肉碱是一种可以帮助脂肪转化为燃料的化合物。好消息是,维生素C很容易从食物中获取,比如橙子、草莓、青椒等都是富含维生素C的食物。但坏消息是,我们许多人都缺乏维生素C,一项研究表明,约15%的美国成年人缺乏维生素C。所以,请一定要每日摄取足量的维生素C,达到推荐的75毫克的标准。
最好是从水果和蔬菜中摄取维生素C,每日最高为2000毫克。要特别当心维生素强化食品,包括零热量的功能性饮料和果味饮料,不要超标摄入。
●维生素C每日建议摄入量:成年人每天100毫克,但绝对不要超过2000毫克。
现在omega-3(深海野生鱼油)、维生素、纤维素等等都是健康食品中很流行的构成要素,而且多数与女性的各种生理问题息息相关,那么这些营养成分是不是真像生产商所说的那么好呢?我们是否应该通过食用那些添加了这10种营养素的一些“强化”食品来增加营
叶酸
每个孕妇都须要补充!
大约20年前,女性身体开始缺少叶酸。而B族维生素对孕妇来说是必需的,它可以用来对抗神经管缺陷和艾滋病、保护正常细胞的发展。鳄梨、绿叶蔬菜、橙汁和花生都含有不同含量的B族维生素。因此,食品企业开始把一种人工合成版本的B族维生素叫做叶酸,并将叶酸加入到面包、面食和米饭中。我们经常会听到每日需要摄入400微克的建议,但有一个问题:生产商总是采取“越多越好”的思路,将叶酸加入到了很多的食物当中,比如谷物和能量棒。而一项新的研究表明,我们可以从食物中获取到很多的叶酸,而叶酸过多可能是危险的,因为它可能会干扰DNA的合成,甚至导致神经损伤。另外一项研究则表明过多的叶酸摄入可能会增加罹患癌症的风险。
专家们也不知道有多少叶酸可以放心地消费,所以当我们面对声称可以为我们补充很多叶酸的营养品或食物时要小心。位于美国克利夫兰的凯斯西储大学营养学副教授Hope Barkoukis博士建议我们不要去买那些标注着超过我们每日所需叶酸20%的食物。
●叶酸每日建议摄入量:成年人每天180~200微克,孕妇适当增加。
现在omega-3(深海野生鱼油)、维生素、纤维素等等都是健康食品中很流行的构成要素,而且多数与女性的各种生理问题息息相关,那么这些营养成分是不是真像生产商所说的那么好呢?我们是否应该通过食用那些添加了这10种营养素的一些“强化”食品来增加营
纤维素
通便瘦身都靠它啦!

纤维素可以使我们产生饱腹感,并帮助消化,有助于降低胆固醇。而我们大部分人却每日只摄入了推荐量的一半。纤维素是天然存在于全谷类,豆类,水果和蔬菜等食品中的。但是目前生产商已经将纤维素加入到了你意想不到的食品当中,其中包括冰淇淋和酸奶。
如果你吃了很多粗粮和营养素仍然达不到每天25克纤维素时,添加了纤维素的食品也是可以尝试的,但是不要突然增加摄入量。你的纤维摄入量突然增加可能会导致腹胀。逐渐增加,让你的身体有时间进行调整适应。你需要检查所有食品标签上的纤维含量,甚至是看似不可能的食物,如冰淇淋。
●纤维素每日建议摄入量:世界粮农组织建议正常人群摄入量应为27克/日,中国营养学会在2000年提出,成年人适宜摄入量为30克/日。
纤维素可以使我们产生饱腹感,并帮助消化,有助于降低胆固醇。而我们大部分人却每日只摄入了推荐量的一半。(图片来源:CFP)
爱华网



